为更好地服务我市经济社会发展,不断提升我市社会科学发展水平,哈尔滨市社科联开展了2024年度市社科联研究课题立项评审工作。科技处积极组织我校教师申报,鼓励教师在各自专业领域中深入研究。近日,课题评选结果已揭晓,我校共42项课题获批立项,其中,重点课题6项、一般课题33项、共建课题3项。此次课题立项不仅是对我校教师科研能力的肯定,也体现出我校紧紧围绕哈尔滨市的经济社会发展需求,不断加大科研投入,提升科研水平,为我市的现代化建设提供更多的理论指导和智力支持。
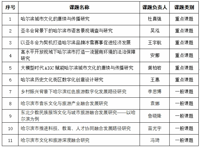
哈尔滨学院2024年度哈尔滨市社科联重点课题、一般课题、共建课题一览表 |



科技处
6月14日