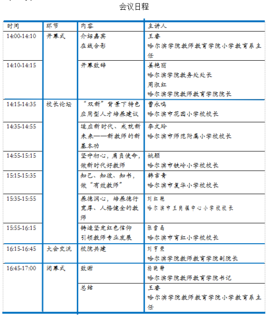
为提升小学教育专业人才培养质量,促进小学教育专业专业建设与发展,加强小学教育专业扎根龙江基础教育、服务龙江基础教育的产业服务能力,2022年11月25日,教师教育学院小学教育专业举办第四届小学校长论坛。本次小学校长论坛作为教师教育学院“师范 特色活动月”系列活动之一,以党的二十大报告中特别提出的“高质量教育体系”为思想引领,以“聚焦特色应用型人才培养,服务基础教育需求”为主题,邀请哈尔滨市花园小学校校长曹永鸣、哈尔滨市师范附属小学校校长李文玲、哈尔滨市铁岭小学校校长姚颖、哈尔滨市复华小学校校长韩吉青、哈尔滨市王岗镇中心小学校校长刘红艳、哈尔滨市育红小学校校长张雪晶等六位校长作为基础教育代表参与此次论坛。哈尔滨学院教务处姜艳丽处长、教师教育学院周淑红院长、杨晓静书记、刘亨荣副院长以及小学教育专业全体师生出席了本次论坛。

开幕式上周淑红致开幕词,对出席会议的领导、嘉宾、师生表示欢迎和感谢,强调小学教育专业与基础教育发展密切联系,同向同行,希望倾听来自基础教育的需求,以之为小学教育专业发展的重要推动力量。姜艳丽代表学校向各位校长的到来致欢迎词,在介绍了小学教育专业发展历程与获得的成就之后,期待教师教育学院师生将本次论坛作为专业发展的重要契机,在探索服务于基础教育的特色应用型师资培养的基础上,更上一层楼,获得更辉煌的成绩。

图2 教师教育学院周淑红院长致开幕词

图3 教务处姜艳丽处长致欢迎词
本次论坛共分为专家讲坛和校院共建论坛两部分。曹永鸣对“双新”背景下特色应用型人才培养提出了宝贵的建议;李文玲提出了“适应新时代、成就新未来——新教师的新基本功”教育理念;姚颖以“坚守初心,肩负使命,做新时代好老师”为题,对未来的新时代小学教师提出了要求;韩吉青从“知己、知彼、知书”这三个角度来阐述如何做一名“有效教师”;刘红艳提出要养德润心,培养德行宽厚、人格健全的小学教师;张雪晶从育红小学“六红”教师培养需要的基础上对职前教师发展提出要求。

图4 专家论坛
校院共建论坛由刘亨荣主持,我院师生与各位校长就“小学生需要什么样的教师”“在职前阶段,未来小学教师坚定从教信仰的主要方法”“未来小学教师需要什么样的核心素养”展开讨论,校长们与师生们各抒己见,线上学术交流气氛热烈。

图5 教师教育学院刘亨荣副院长主持院校共建环节
杨晓静致闭幕词,表示本次论坛中校长们的倾心分享一定会在学生未来的职业生涯中起到深远的影响。王睿对本次活动进行总结。

图6 教师教育学院杨晓静书记致闭幕词

图7 小学教育系主任王睿老师进行论坛总结
在本次论坛中,嘉宾与小学教育专业师生共聚一堂,思想交流、智慧碰撞,为小学教育专业基于特色应用型人才培养理念,不断提升人才培养质量、服务基础教育需求提供了宝贵建议;也为小学教育专业与基础教育深度合作、UGIS人才培养模式的发展提供了常态化的交流平台。