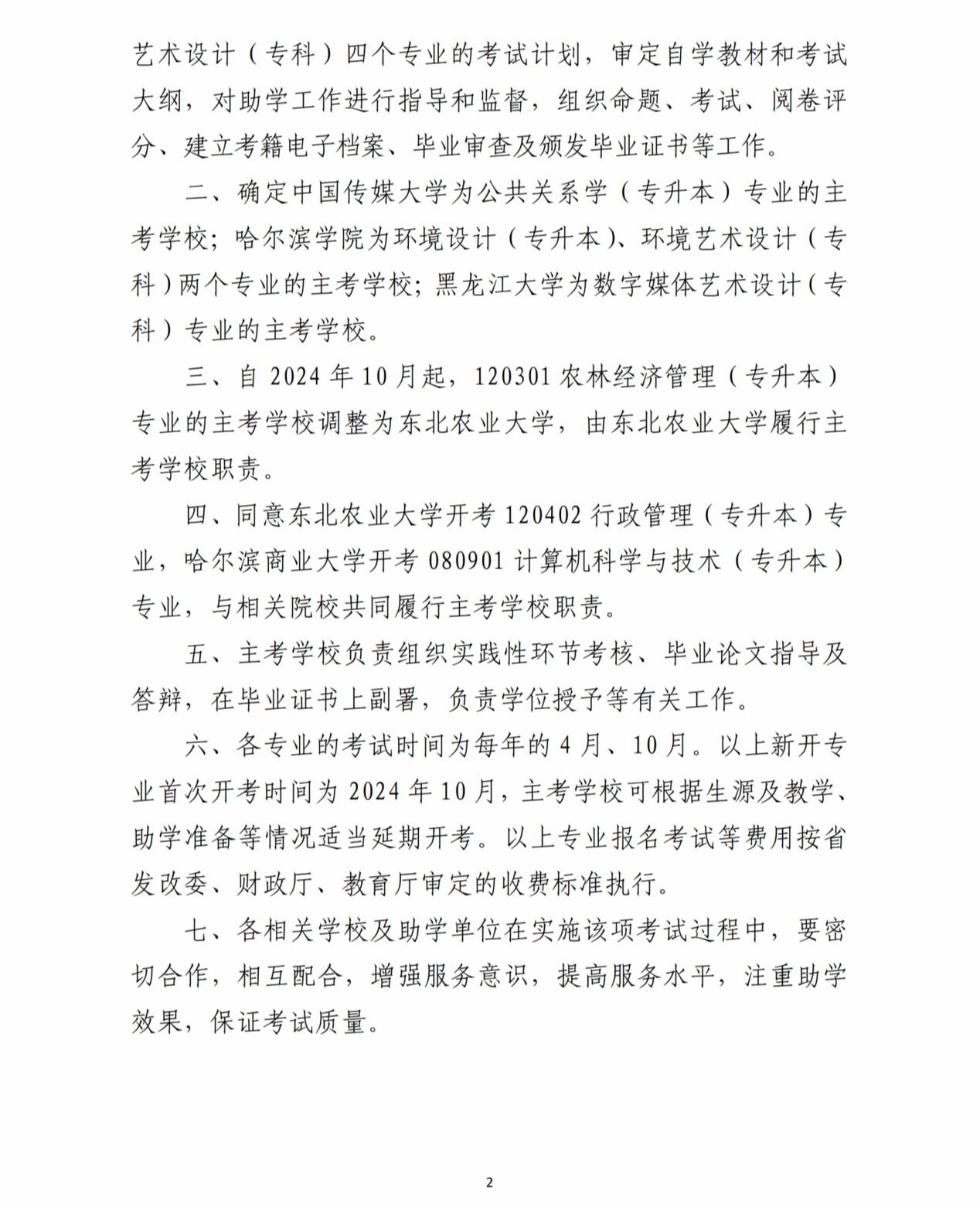
(文/贾明)我校积极响应国家及黑龙江省关于深化高等教育自学考试改革的号召,以卓越的教育质量和前瞻性的专业设置,再次迈出坚实步伐。近日,学校正式获批成为环境设计(本科)、环境艺术设计(专科)专业的主考单位,标志着我校在高等教育自学考试领域的又一重要突破,更是对我校办学实力与社会贡献的充分肯定。
面对社会对专业性、创新型人才日益增长的需求,以及我省多层次自学考试需求的持续攀升,继续教育学院深入调研社会在职学习者需求,凭借我校深厚的学术底蕴、鲜明的办学特色以及紧密对接地方经济发展的专业布局,主动作为,积极申请并成功获批新增环境设计与环境艺术设计两个专业的主考资格。在省招生考试院组织的专业论证会上,我校的申请方案得到了与会专家的高度评价与一致认可,这不仅是对我校教育教学质量的认可,更是对未来培养更多优秀设计人才的期许。
多年来,哈尔滨学院高等学历继续教育始终秉持“以人为本,质量立校,特色兴校”的办学理念,致力于培养具有创新精神和实践能力的高素质应用型人才。学校依托强大的师资力量、完善的教学设施以及丰富的教育资源,不断优化课程体系,强化实践教学,确保每位学子都能获得扎实的专业基础与广阔的职业发展空间。此次获批两个艺术类自考专业,更是对我校在艺术设计领域教育成果的一次集中展示,为我省高等教育自学考试事业发展发挥积极作用!
未来,我校继续教育学院将严格按照教育部及省招生考试院的相关要求,认真履行主考学校职责,精心组织招生工作,科学制定教学计划,强化教学管理,确保教学质量。不断提升办学水平和服务社会能力,努力培养出一批批既具备扎实理论基础,又拥有卓越实践能力的环境设计与环境艺术设计在职专业人才,为地方经济社会发展注入新的活力,为哈尔滨的全面振兴、全方位振兴贡献智慧和力量。



编辑:李晓欢 审核:朱明