(文/李健)为持续激发我校大学生创新创业热情,切实提高我校学生的创新精神、创业意识和创新创业能力,为我校参加第八届中国国际“互联网+”大学生创新创业大赛选拔优秀参赛项目。6月15日,我校第八届“互联网+”大学生创新创业大赛决赛在线上成功举办。
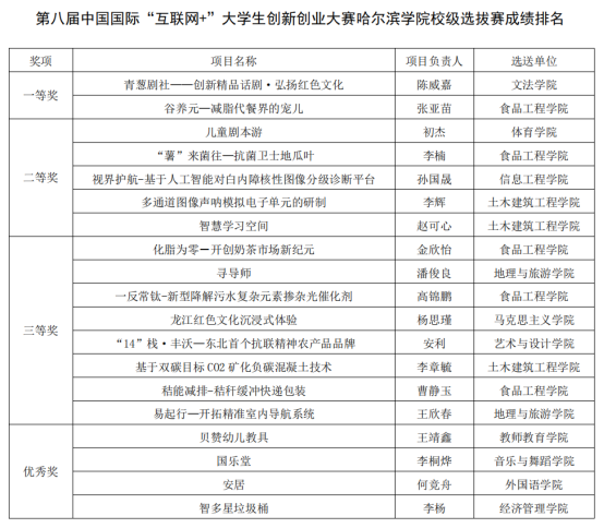
本次大赛邀请中国国际“互联网+”大学生创新创业大赛国赛评委王中伟,黑龙江省推进数字龙江建设专家委员会副主任委员王政铎,黑龙江省科技厅创业导师王新哲、用友网络科技股份有限公司黑龙江分公司总经理张海冰以及龙媒社黑龙江文化传媒公司创始人魏丹担任比赛评委。在大学生创新创业中心(创业学院)的精心组织下,各学院广泛宣传、积极动员,共有2000余支创业团队报名参赛,经过评审专家组对参赛项目的先进性、创新性、科学性和现实意义等各个方面的综合评审,共有15支创业团队入围校级决赛,项目涉及生物经济、冰雪文化、创意设计等建设“六大龙江”和打造“七大都市”重点领域,彰显“城市大学贡献城市,地方大学贡献地方”发展战略。比赛中,各参赛团队围绕项目创新性、公益性、商业性、核心技术、社会效益、团队情况、发展规划及专利转化等方面进行了全面展示,评委们就参赛团队在云端路演和答辩中所凸显的优势和存在的问题进行了逐一点评,并给出了专业性建议。经过激烈角逐最终文法学院推荐的参赛团队《青葱剧社—创新精品话剧 弘扬红色文化》和食品工程学院的《谷养元——减脂代餐界的宠儿》获得大赛一等奖。
据悉,我校第八届中国国际“互联网+”大学生创新创业大赛校内选拔赛自今年1月启动以来,得到学校领导和各二级学院的高度重视。通过此次大赛,各二级学院充分发挥学科专业优势,有效探索双创育人新路径,为我校备战第八届中国国际“互联网+”大学生创新创业大赛奠定了坚实的基础。下一步,大学生创新创业中心(创业学院)将整合多方资源,进一步形成共识、加强组织、精准培育,不断提升参赛项目水平和竞赛成绩,助力打造更闪亮的学校双创教育名片。


