(文/张玉娟)青年强,则国家强,为全面带动青年学生认真学习贯彻党的二十大精神,学习贯彻习近平新时代中国特色社会主义思想,用党的科学理论武装青年,用党的初心使命感召青年,引领青年学生坚定不移听党话、跟党走,争当伟大理想的追梦人,争做伟大事业的主力军,校团委于3月28日—4月18日期间,开展以“小我融入大我 青春献给祖国”为主题的团会联评活动。
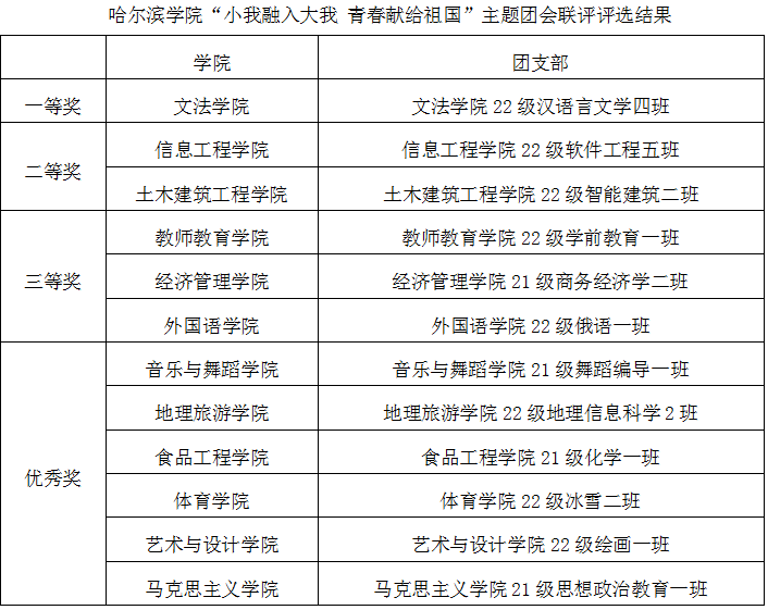
本次团会联评采取校院二级评比方式,各二级学院进行学院评比后,根据评比结果推选出一个优秀的团支部参加全校团会联评。在团会联评中,各学院推选的优秀团支部结合对团会主题的深刻理解设计团会的形式和内容,或同学们相互讨论、交流感想;或通过辩论赛、典型代表发言、表演话剧、歌曲等形式表达了团员青年以青春昂扬的姿态,将热血献给祖国的坚定信心。十二个参赛团支部组织的团会主题突出,内容完整、充实,形式新颖,充分展示了团学工作富有朝气、积极进取的青春风采。




通过本次团会活动,让青年学生对新时代青年身上的重任有了更加清晰的认知,积极将“小我融入大我”中,勇敢做新时代的奋进者、开拓者和奉献者。让青年学子深刻感受到党和国家对青年一代的厚望重托,也深刻认识到新时代青年要坚定不移听党话、跟党走,要把小我融入大我,怀抱梦想又脚踏实地,敢想敢为又善作善成,努力书写爱党爱国、砥砺奋斗的青春篇章。

编辑:李晓欢 审核:朱明