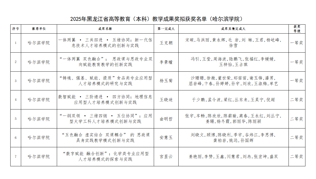
(文/马彦龙)近日,黑龙江省教育厅对2025年高等教育教学成果奖拟授奖成果进行了公示,我校共7项教学成果获奖,其中一等奖3项、二等奖4项,单届获奖总数、获奖等级双双实现新突破。
学校坚持“早谋划、深挖掘、精培育、强指导”,在党政统一领导、高度重视下,教务处牵头谋划、周密部署,各职能部门、教学单位协同发力、同向同行,构建起“全员参与、全程指导、全面保障”的工作体系。全面摸排全校教学改革亮点成果,组建专班攻坚推进,特邀国家级、省级教学成果奖获奖专家开展专题培训,进行点对点指导,全面提升成果核心竞争力与申报质量,让一批接地气、有实效、可推广的教学改革成果脱颖而出,取得显著成效。
“十五五”开局新阶段,学校将全面贯彻党的教育方针,坚守为党育人、为国育才初心使命,持续深化教育教学综合改革,全力做好获奖成果的转化推广与示范引领,不断夯实育人根基、提升教学质量,深耕地方服务、助力学生成长,奋力谱写“十五五”时期办学发展新篇章,为龙江高等教育高质量发展、区域经济社会建设贡献更大力量!

编辑:李晓欢 审核:朱明