合作共建处
首页 | 部门概况 | 政策法规 | 管理制度 | 合作共建 | 通知公告 | 国际交流 | 联系我们 | 学校首页
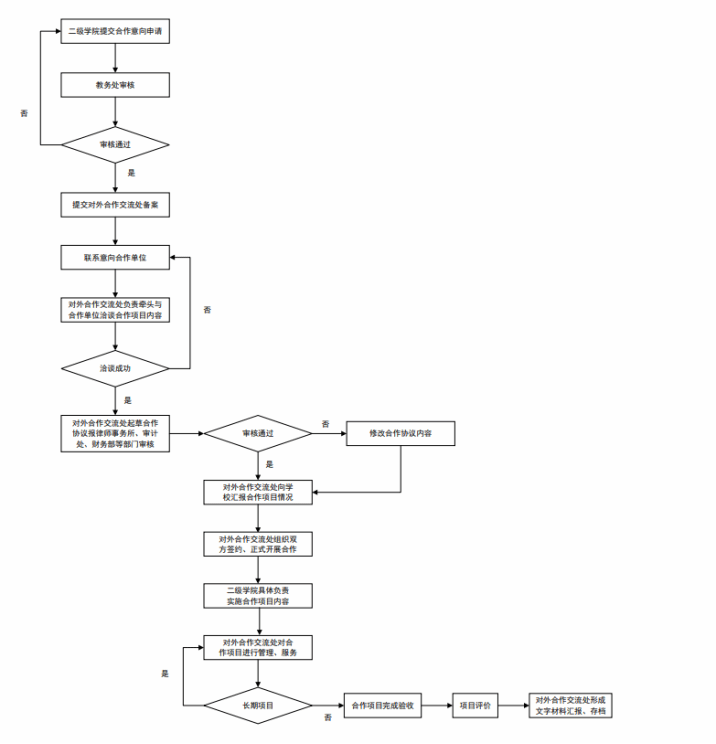
哈尔滨学院合作项目申请工作流程
2025-05-09 12:58

关闭窗口
关闭本页

版权所有:哈尔滨学院 地址: 哈尔滨市南岗区中兴大道109号 邮编: 150086