5月10日下午,我校在3号教学楼106会议室召开了第七届中国国际“互联网+”大学生创新创业大赛博士基金项目备赛推进会。副校长宋国利出席并就推进大赛工作提出要求。食品工程学院王鑫、地理与旅游学院许楠、土木建筑工程学院王冰等8位博士基金项目负责人及大学生创新创业中心全体人员参加会议,会议由大创中心主任黄丽丽主持。
会议首先由大创中心副主任郭林对本次大赛的文件进行了精神传达和详细解读,介绍了一个月来大赛推进各阶段的团队建设、专题培训、调研交流等工作开展的相关情况。随后,食品工程学院郑苗苗、王雪飞两位老师介绍了赴西安高校调研学习的体会,重点从竞赛与专业结合、资源整合、专项指导等方面与大家进行了分享。接着,8位博士基金项目负责人针对“互联网+”大学生创新创业大赛备赛工作进行了交流和讨论,并提出了工作中遇到的困难和问题。会议中,大学生创新创业中心主任黄丽丽鼓励大家从学科视角寻找结合点、创新点和突破点,不断优化参赛项目的研究设计,力求参赛项目更有新意、更具活力、更有社会价值。
最后,副校长宋国利作总结讲话。他对我校经过遴选的博士基金项目负责人在第七届“互联网+”大学生创新创业大赛备赛过程中所付出的努力表示肯定,他指出,“互联网+”大学生创新创业大赛是全国性赛事,自上而下层层推进,其实质是借助互联网平台和大赛手段,赛教一体,以赛促教,推动大学生创新创业教育。他表示,学校要完善有效的大赛激励机制,管理体系,进一步推进学校创新创业大赛工作。他希望大家要以“互联网+”大赛作为提高我校人才培养和教育教学质量的重要抓手,进一步推动内涵建设,善于将科研成果转化为创新创业成果,发挥各自专业的特点与优势,特别是将实验学科的科研成果和数据,结合大赛主题将项目进行转化,在创新创业中充实自己的成长。他要求,各位老师在备赛进程中,要弘扬科学家精神,严谨治学的求实态度,指导好学生提炼项目、优化项目,提高作品质量,争取今年以及“十四五”期间在中国国际“互联网+”大学生创新创业大赛中获得新突破。
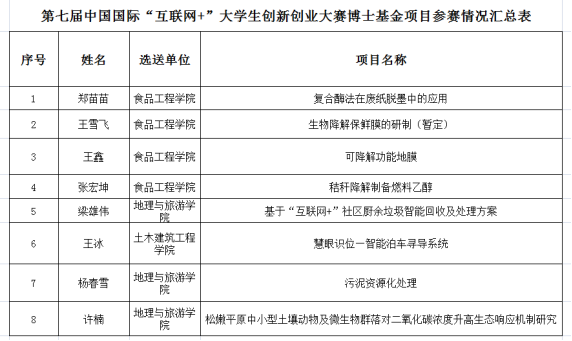
据悉,为进一步做好我校第七届中国国际“互联网+”大学生创新创业大赛参赛工作,充分激发我校师生创新创业热情,推进产学研用结合,校大学生创新创业中心与科技处共同合作,聘请专家对我校92项博士基金项目进行评审,按照第七届中国国际“互联网+”大学生创新创业大赛的要求,最终遴选8项基金项目(见附件)入选今年大赛项目库。4月14日下午,召开了我校第七届中国国际互联网+大学生创新创业大赛博士基金动员会,副校长宋国利参会对博士基金项目负责人提出殷切希望。在今后的备比赛进程中,大创中心将助力备赛项目做好优化团队架构、大赛专题培训、项目成果转化等工作,力争在本届比赛中获得好成绩。
(大学生创新创业中心供稿)

博士基金项目备赛动员会现场

博士基金项目备赛推进会现场

副校长宋国利出席会议并讲话
附件:
