为贯彻落实党的二十大和二十届二中、三中全会精神,深入贯彻落实习近平总书记给中国国际大学生创新大赛参赛学生代表的重要回信和给大赛“青年红色筑梦之旅”大学生重要回信精神,落实《教育强国建设规划纲要(2024-2035年)》工作部署,打造教育、科技、人才一体推进实践平台,推动创新教育贯穿教育活动全过程,更好地激发学生创新创业热情,提升学生的创新实践能力,展示我院创新创业教育成果,培养“一高两有三强”的高素质应用型人才,为中国国际大学生创新大赛(2025)选拔、培育优秀创新创业项目,按照“及早行动、系统组织、择优推选”原则。我院决定举办开展第八届“丁香杯”大学生创新创业大赛暨(2025)年中国国际大学生创新大赛院级选拔赛,现将有关事项通知如下:
一、大赛主题
我敢闯,我会创。
二、比赛时间
2025年5月26日(详细时间另行通知)
三、参赛要求
(一)、参赛项目能够紧密结合经济社会各领域现实需求,充分体现高校在新工科、新医科、新农科、新文科建设方面取得的成果,培育新产品、新服务、新业态、新模式,促进制造业、农业、卫生、能源、环保、战略性新兴产业等产业转型升级,促进人工智能、数字技术与教育、医疗、交通、金融、消费生活、文化传播等深度融合。
(二)、参赛项目应弘扬正能量,践行社会主义核心价值观真实、健康、合法。不得含有任何违反《中华人民共和国宪法》及其他法律法规的内容。所涉及的发明创造、专利技术、资源等必须拥有清晰合法的知识产权或物权。参赛项目如有涉密内容,参赛前须进行脱敏处理。如有抄袭盗用他人成果、提供虚假材料等违反相关法律法规或违背大赛精神的行为,一经发现即刻丧失参赛资格、所获奖项等相关权利,并自负一切法律责任。
(三)、本次大赛面向我院学生。大赛以团队为单位报名参赛。每个团队的参赛队员不少于3人,不超过15人(含团队负责人),须为项目的实际核心成员。参赛团队所报参赛项目,须为本团队策划或经营的项目,不得借用他人项目参赛。
四、大赛流程形式
参赛团队需提前提交项目PPT和项目计划书,现场比赛需进行创新创业项目路演(5分钟)和问辩(3分钟)。项目路演内容主要包括项目概述、产品/服务介绍、市场分析及定位、商业模式、营销策略、财务分析、风险控制、团队介绍等。可进行产品实物展示。展示及问辩过程中,语言表达简明扼要,条理清晰。院、校级赛不分赛道,按创意组和创业组(含初创和成长)分别进行评分排名。
五、评委
评委由院创业社团指导教师、各专业负责人、优秀创业导师组成。
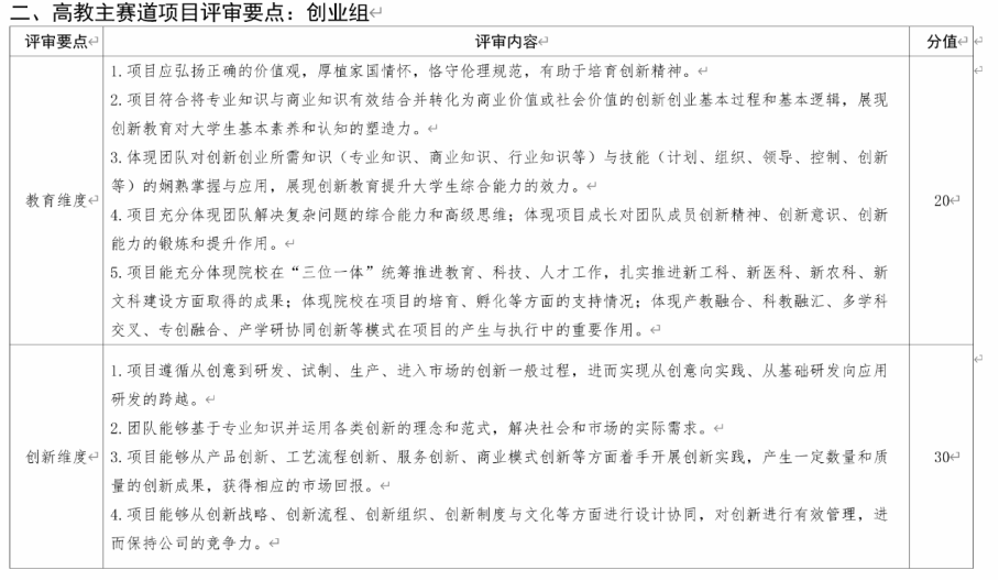
六、评分标准(详见附表)
七、奖励机制
1.参赛项目设金奖、银奖、铜奖若干。
2.前六名的项目将被推荐参加哈尔滨学院校内选拔赛,并作为2025年中国国际大学生创新大赛备赛作品。



